9月10日,《职业教育示范性虚拟仿真实训基地建设指南》发布。
该指南由教育部科技发展中心(正筹建教育部高等学校科学研究发展中心)受教育部职业教育与成人教育司委托研究制定,旨在指导职业教育示范性虚拟仿真实训基地培育项目单位高效率、高质量开展建设工作,切实推进虚拟现实技术与职业教育教学的深度融合,赋能职业教育高质量发展。
为指导入选职业教育示范性虚拟仿真实训基地培育项目单位的院校高效率、高质量地开展建设工作,监测建设进度、评估建设成效,根据《国家职业教育改革实施方案》《职业教育提质培优行动计划(2020—2023年)》《关于开展职业教育示范性虚拟仿真实训基地建设工作的通知》等文件要求,制订《职业教育示范性虚拟仿真实训基地建设指南》(简称《指南》)。《指南》适用于独立设置的职业中等学校、职业高等学校项目建设单位的示范性虚拟仿真实训基地建设。
适应国家战略和数字经济发展要求,紧盯产业转型升级,融合新《职业教育专业目录》规定,将职业教育示范性虚拟仿真实训基地打造成集教学、实训、培训、科研、竞赛、科普等功能于一体的综合性实训基地、虚拟仿真实训教学资源校企协同开发平台和虚拟仿真实训技术成果展示与应用推广平台;解决实训教学过程中高投入、高损耗、高风险及难实施、难观摩、难再现的“三高三难”痛点和难点;服务新时代复合型技术技能人才培养、服务“双师型”教师队伍建设、服务企业员工和各类人员就业培训、服务区域经济转型升级和乡村振兴、服务行业企业技术创新、服务“一带一路”沿线国家和地区发展;发挥示范、引领、辐射、带动作用,为推动现代职业教育高质量发展增效赋能。
不断提升虚拟现实和人工智能等新一代信息技术在实训教学中的应用水平,将信息技术和实训设施深度融合,构建具有感知性、沉浸性、交互性、构想性、智能性的虚拟仿真实训教学场所,搭建以实带虚、以虚助实、虚实结合的虚拟仿真实训系统,配置相应的虚拟仿真实训设备,有效解决实训教学过程中的“三高三难”痛点和难点。
坚持“一校一策”,结合职业院校人才培养实际需求与区域经济和行业企业发展需要,有针对性地制定建设规划和实施方案,将职业教育示范性虚拟仿真实训基地建设与智慧校园整体设计相融合,探索符合学校实际需要和当地产业需求的创新路径与方法,突出专业特色,面向区域、面向行业、对接产业,服务企业人才需求,助力经济社会高质量发展。
3.共建共享,优势互补
坚持资源融通、辐射共享,避免重复建设与投入。鼓励跨校及校企共建实训基地联合体,建立共建共享机制,实现地域和资源的优势互补,在尊重保护院校和企业知识产权与资源版权的前提下,保证优质虚拟仿真实训资源的开放共享和持续应用,提高其利用率和应用效益,助力乡村振兴及教育均衡发展,服务带动周边院校以及“一带一路”沿线国家和地区院校办学水平的整体提升,服务国有企业“走出去”。
4.育训结合,教学创新
考虑跨专业实训教学和职业培训的不同特点,兼顾实训课程设计的专业性和兼容性,合理确定虚拟仿真实训教学内容,研究开发虚拟仿真实训教学资源,打造高水平虚拟仿真实训教学和资源开发团队,有机结合“1+X”证书制度和学分银行改革试点,优化人才培养方案和职业培训方案,改革实训教学体系,创新实训教学模式,科学安排虚拟仿真实训教学体系所需课程时长、教学要求和考核标准等。
5.科学管理,规范考核
建立健全专门的管理机构,设置专门的管理人员,制订完善的管理制度、运行机制、考核规定等实训基地维护与可持续发展的保障措施。建立有利于增强学生自主学习和就业创业能力、提高各级各类实训教学和职业培训质量的教学效果考核、评价和反馈机制。
依托院校最具特色和优势的专业群,系统设计实训教学体系,打造若干个专业特色突出的高水平专业虚拟仿真实训中心,每个专业虚拟仿真实训中心下可设若干按一定逻辑组合的虚拟仿真实训室,组合逻辑可选择产业链逻辑、人才培养逻辑、工序工艺逻辑、生产流程逻辑等,应覆盖行业企业前沿技术和新业态。此中心应优先建设最急需和难点、痛点最集中的实训室,确保资金投入产出实效的最大化。
2.公共虚拟仿真实训中心
用于开展通识教育课程及可通过通用型设备开展的专业课程的虚拟仿真实训,宜优先建设最急需的、已纳入教学资源库建设的精品资源共享课程,实现成果再造。此中心应共享共用公共的实训场地和软硬件系统,确保设备利用率和资源共享率最大化。
3.虚拟仿真体验中心
用于体验、宣传和科普等。此中心可根据院校特色和优势等选择体验内容,并设置若干体验功能区。
4.虚拟仿真研创中心
用于虚拟仿真实训资源的开发调试,为新资源的开发以及已有资源的升级维护提供技术支持。应具备多样化、开放式的资源开发工具和人性化、自助式的资源开发模式,便于师生高效地完成新资源的创新开发。此中心可划分为需求讨论、脚本开发、软件测试等功能区。
(1)宏观架构。宜按“国家教学资源库系统、国家‘1+X’证书系统、国家学分银行系统↔智慧校园系统↔教务管理系统↔实习实训管理系统↔虚拟仿真实训教学管理及资源共享平台”的系统互联关系搭建宏观架构。实习实训管理系统将虚拟仿真实训作为实习实训的形式之一纳入管控,监测虚拟仿真实训环境的基础数据(如面积、工位数、设施设备总值等)和运行数据(如利用率等)。教务管理系统将实习实训作为教育教学的形式之一纳入管控,监测虚拟仿真实训的课程数据(如实训计划、课程数、学时数等)。智慧校园系统将教务部门作为业务部门之一纳入管控,监测引入虚拟仿真实训后人才培养目标和职业培训目标的达成度。应预留数据接口,以便在条件具备时,能与国家教学资源库系统、国家“1+X”证书系统、国家学分银行系统实现互联,最终实现优质虚拟仿真实训资源、学生技能考评结果、学生所获实训课程学分在全国范围的衔接、共享、互认。
(2)信息孤岛消除。应采取统一数据接口、建立数据交换中心等方式消除信息孤岛,实现宏观架构中各系统的互联互通。统一数据接口的方式,要求各系统在开发时,采用一致的数据接口协议,其数据统一效率高,可实现实时统一,消除信息孤岛相对彻底,但技术难度大、周期长。建立数据交换中心的方式,是基于国家标准,通过标准转换应用程序接口(API)收集、治理、存储和收发各类非标准数据,其技术难度较低、适应性较广,但数据统一效率低,仅能实现定时统一。
(3)网络安全防范体系。虚拟仿真实训教学管理及资源共享平台须纳入院校网络安全防范体系。网络安全等级保护测评应达到二级及以上,并与各院校实际情况相适应。应部署云监测系统或本地监测系统,对全部系统实施全方位监测,提供24小时无人值守巡检,并能为维护人员提供清晰的故障分析报告和预警信息。宜部署容灾备份系统,实现平台数据在容灾备份系统的同步复制和异地备份。
2.关键技术
(1)交互技术。在Web3D、WebXR、Open XR和Cloud XR等通用标准基础上,综合制定2D/3D模型、资源的保存、压缩、传输、呈现和交互标准,保证虚拟仿真实训资源来源的多样性以及与现有在线教学资源的兼容性。
(2)跨平台浏览器和多硬件终端适配技术。所有虚拟仿真实训资源在不同的硬件平台之间均能通过浏览器无缝展示及交互,获得授权的用户均能通过台式或便携式个人计算机(PC)、手机、平板电脑(PAD)、桌面式一体机等终端设备在任意地点、任意时间经多种浏览器访问、使用虚拟仿真实训资源。
(3)软件开发工具技术。提供虚拟仿真实训资源软件开发工具包(SDK),使不懂源代码编程的人员也能借助3D可视化开发工具制作出个性化的仿真模型、3D动画、交互式场景等,并打包发布至云端,经加密或版权保护处理后发布。
(4)云渲染技术。依托云计算、雾计算和边缘计算等技术,顺应5G发展趋势,将仿真运算程序和3D模型资源留在服务器上,仅将仿真和渲染后的3D界面推送给“瘦客户端”,降低信息处理开销和数据传输总量,使用户无需配置高性能、高成本的计算终端,也无需配置额外的适配终端解决兼容性问题。
(5)数据采集及挖掘技术。应打通课前、课中、课后全环节,通过传感器、监视器等实时跟踪采集虚拟仿真实训“教、学、考、练、评”过程的数据(如每步操作的对错、得分等),利用人工智能手段对实训过程大数据进行挖掘分析并画像,为虚拟仿真实训教学质量的诊断改进提供依据。
3.硬件配置
虚拟仿真实训教学管理及资源共享平台服务器应根据各院校具体的用户数据容量和性能要求配置。至少配置1台数据库缓存服务器(64GB内存+200GB系统硬盘+100TB及以上数据硬盘)、1台应用服务器(32GB内存+100GB系统硬盘+50TB及以上数据硬盘)、1台文件服务器(32GB内存+100GB系统硬盘+150TB及以上数据硬盘),均采用64核及以上CPU。3台服务器均可选用各种主流专用服务器,并考虑采用双机备份方式运行,操作系统使用Linux(如CentOS、Ubuntu等)。对外服务统一通过应用服务器80端口提供,80端口上同时使用HTTP协议和WebSocket协议。平台带宽应在200M及以上,防火墙对流量的限制也需放宽。
遴选自成体系、相对独立、公共性强的实训课程,在实际实训或生产的带动下,将实训课程内容全部转化为线上纯虚拟的仿真实训资源,并与时俱进地更新完善。
2.以虚助实的模块化资源
针对存在痛点和难点的实训教学环节,开发相应的虚拟仿真实训模块,一一加以取代或补充,通过单纯虚拟仿真实训或先虚拟仿真实训再实操实训的方式助力实训教学全面性、安全性及质量的提升。
3.虚实结合的数字孪生资源
开发虚拟仿真实训资源时,将虚拟仿真模型与实际设施设备彼此映射,形成一一对应的“数字双胞胎”,实现“虚拟的也是真实的”“所见即所得”“仿真与实际相统一”,鼓励加强此类资源的建设。
以操作训练为主的虚拟仿真实训资源应根据实际工作岗位的核心技能要求,设置若干典型任务,每个典型任务又按照技能要点或操作步骤展开为若干模块或单元。模块或单元的设计应契合虚拟仿真实训教学模式,使学生能在真实教师或虚拟教师指导下掌握技能要点或完成操作步骤且通过考核评价,并最终完成典型任务,取得相应成绩。
2.与人才培养方案和职业培训方案对接
虚拟仿真实训资源应符合专业人才培养方案和职业培训方案的要求,与虚拟仿真实训教学体系和职业培训体系所需的课程时长、教学要求和考核标准等相适应。还应针对通识教育课程、专业基础课程、专业核心课程等必修、选修或拓展课程的特点,选择合适的虚拟仿真实训资源类型及交互方式。
3.与实习实训对接
虚拟仿真实训资源应能有机融入实习实训的多种形态,比如认识实习、跟岗实习、顶岗实习、创业实践等,用作实习实训的补充或拓展资源,学生通过自主选择、自行操作,提高或补充实习实训中所需的特定技能。
根据行业企业岗位需求确定专业人才培养目标和职业培训目标→结合虚拟仿真实训的特点优化完善专业人才培养方案和职业培训方案→优化实训教学课程体系→厘清实训教学过程中的“三高三难”问题→明确典型工作任务→按照技能要点或操作步骤确定模块或单元→撰写模块或单元的脚本(时间、地点、人物和操作等)→选择虚拟仿真实训资源类型及交互方式(VR、AR、MR等)→选择配套的硬件设备 (桌面式、动捕式、裸眼3D式、PC式等)→具体开发虚拟仿真实训资源。
2.具体步骤
通过拍照、摄像等方式采集场景和实物素材→采用Photoshop、3ds Max等构建2D/3D模型等基础元素→采用Unity 3d等通用软件构建3D场景→采用Visual Studio、Python、Unity 3d等制作交互式图形用户界面→美化、配音和配乐→存入数据库→上线发布。鉴于不同的虚拟仿真实训资源类别,具体步骤会因技术条件、设计思路等不同而有差异,因此以上步骤为一般开发步骤,仅供参考借鉴。
对于有成熟虚拟现实技术应用专业、软件技术专业、动漫制作技术专业、数字媒体技术专业等相关专业且师资力量雄厚的院校,提倡由院校自主开发具有完全自主知识产权的虚拟仿真实训资源。
2.合作开发
对于开设有虚拟现实课程、软件开发课程、动漫设计课程、数字媒体课程等相关课程且有一定师资力量的院校,宜由院校在现有的实训资源基础上,与资源开发企业合作开展定制开发。
3.委托开发
对于缺少虚拟现实软件开发力量的院校,应由院校撰写虚拟仿真实训资源的开发脚本,然后委托资源开发企业进行开发,但院校要深度参与整个开发过程,把握好开发需求方向。
提倡使用Photoshop、3ds Max、Visual Studio、Unity 3d等通用软件开发虚拟仿真实训资源,保证所开发的虚拟仿真实训资源具有良好的可移植性,能可靠运行于各种跨平台软硬件系统,并能兼容由通用软件开发的第三方资源。
2.保密和知识产权
应注意清理虚拟仿真实训资源中的涉密数据,须经责任方同意并通过脱敏规则进行数据变形后,方可将虚拟仿真实训资源对外发布。在引入或借鉴第三方虚拟仿真实训资源时,应加强沟通并按法律法规规定处理好知识产权转让,避免纠纷。
3.国际版和语言包
为使优质虚拟仿真实训资源能更好地服务于“一带一路”沿线国家和地区,优化国际化开放共享环境,应在资金许可的条件下,开发虚拟仿真实训资源的专属国际版,或者发布配套的多国语言包,保证交互界面的文字、语音等能在多语种间便捷转换。
项目团队成员宜包括:校领导,二级院系和相关职能部门负责人及工作人员,政府、行业企业、院校及科研院所专家,跨专业的“双师型”专业教师和实训指导教师,产教融合、校企合作企业的技术骨干,虚拟现实相关专业和课程的教师,虚拟仿真实训资源开发企业的项目经理和技术人员。
2.成员调配
要加强项目团队建设和项目团队人员管理,确保项目团队结构的合理性、成员的稳定性和人员的充足性,并做到分工明确、责任到人。
(1)院校人员。邀请行业专家对院校领导、院校有关职能部门负责人和“双师型”专业教师开展虚拟现实、大数据、人工智能等新一代信息技术有关应用基础知识的培训,为启动基地建设做好智力准备。
(2)虚拟仿真实训资源开发企业人员。安排实训教学技能精湛的“双师型”专业教师对拟开展合作的虚拟仿真实训资源开发企业的项目经理和技术人员开展实训教学模式、实训教学设计等有关职业教育教学基础知识的培训,为其在后续建设中能准确吸收一线专业教师的需求创造条件。
2.建设中期(建设实施阶段)
采取“内培”或“外引”的方式遴选和培养虚拟现实技术应用专业带头人和骨干教师,支持和助力虚拟仿真实训资源开发。
(1)内培。可从校内虚拟现实相关专业和课程的教师或“双师型”专业教师中选拔具有丰富实训教学经验的中青年教师(优先选拔技能大师、专业或专业群带头人、实训中心主任或教研室主任),经较全面的虚拟现实软件设计开发培训后,担任虚拟现实技术应用专业带头人或骨干教师。
(2)外引。可从校外引进具有3-5年以上虚拟现实企业工作经历和丰富虚拟现实软件开发经验的技术骨干(业内高层次领军人才、高级别技术技能人才、技能大师优先)担任虚拟现实技术应用专业带头人或骨干教师。
3.建设后期(运行完善阶段)
在虚拟仿真实训资源开发企业的配合下,组织“双师型”专业教师熟悉虚拟仿真实训设施设备和虚拟仿真实训资源的使用和操作,及时开展虚拟仿真实训教学,由此探索新的实训教学设计和实训教学模式。
教育部科技发展中心受教育部职业教育与成人教育司委托,负责指导、跟踪、监测各职业院校示范性虚拟仿真实训基地的建设进度和运行情况。在分析各院校的年度建设数据和总结报告以及组织专家实地调研部分院校的基础上,形成和发布全国职业院校示范性虚拟仿真实训基地建设的年度报告,必要时启动实施年度动态调整机制。
各省级教育行政部门要配合教育部职业教育与成人教育司和教育部科技发展中心,对本区域的培育项目给予政策支持,并加强项目监管,定期组织现场检查督导,及时发现问题、研究问题、解决问题。
各院校应成立以校级主要领导为组长的示范性虚拟仿真实训基地建设领导小组,以及由政府、行业企业、院校及科研院所专家组成的虚拟仿真实训教学及资源开发指导委员会,并根据需要成立子项目建设工作小组,形成有效的工作机制和流程,确保层层压实责任、责任到人。应逐年在“职业院校示范性虚拟仿真实训基地国家监测平台”上填报年度建设数据并提交总结报告。
1.详细规划阶段
各院校应在2021年10月底前基于所提交的建设方案,进一步明确建设目标,深入领会建设原则,制定职业院校示范性虚拟仿真实训基地的详细建设规划,细化具体建设内容,将具体建设内容划分为相对独立的子项目,并逐一完成需求分析和可行性论证。在保持建设方案核心建设内容不变的前提下,经需求分析和可行性论证后,可对部分前期考虑不周的具体建设内容进行拓展优化。
2.建设实施阶段
各院校的示范性虚拟仿真实训基地建设领导小组要对全部子项目的实施过程按照“PDCA循环”(计划Plan、执行Do、检查Check、处理Act)进行内部闭环质量管控,对经费使用进行全程监督,对过程材料进行全程把关,并在本阶段末期对照建设方案开展中期自查。
(1)经费使用。项目团队须严格遵守相关招标管理制度,在严防廉政风险的前提下,完成子项目的招标及合同签订;项目团队须严格遵照相关财务管理规定,在建设方案经费预算框架下,支付或报销子项目的货款、服务费、质保金、履约保证金等。建设领导小组应按上级主管部门要求,合理统筹财政资金、校企合作或产教融合企业资金、自筹资金等的使用,保证良好的资金预算到账率和支出预算执行率。
(2)过程材料。项目团队在项目实施过程中应编写工作日志和统计报表、撰写会议纪要和总结报告,以视频、图片等多媒体形式记录虚拟仿真实训设施设备的安装、调试及虚拟仿真实训资源的开发、消缺等关键过程。建设领导小组应定期检查以上过程材料,对其质量进行审查把关,作为质量管控、运行完善、项目验收等的佐证材料。
3.运行完善阶段
在虚拟仿真实训设施设备与虚拟仿真实训资源联调完成后,项目团队应及时组织开展“双师型”专业教师的使用和操作培训以及虚拟仿真实训教学,并邀请虚拟仿真实训教学及资源开发指导委员会专家实地考察,通过广泛征询任课教师、参训学生和社会人员以及专家的意见,全面诊断软硬件系统缺陷,有序改进提升、持续优化完善。本阶段可部分与建设实施阶段重叠,采取边建设、边完善的形式。
4.项目验收阶段
(1)阶段验收。在各院校内部,由子项目所属二级院系按照建设规划逐次组织开展子项目的阶段验收,可采取“建成一个、验收一个”的方式,灵活安排时间和人员。阶段验收重点对照国家标准、行业标准和指南述及文件的规定开展,要有针对性地邀请行业企业、院校及科研院所专家参与,保证与先进行业企业的要求相吻合。
(2)综合验收。所有子项目的阶段验收完成后,在上级教育主管部门指导下,由各院校的职业院校示范性虚拟仿真实训基地建设领导小组组织政府(特别是省级教育主管部门)、行业企业、院校及科研院所权威专家对整体项目进行综合验收。综合验收主要针对建设方案预期成效的达成、解决痛点和难点的效果等开展。综合验收应于2023年12月底前完成。综合验收完毕后,要结合专家意见整改完善。
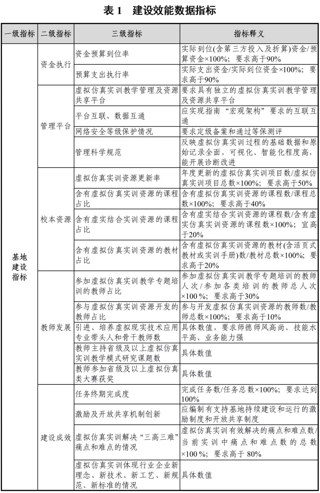
根据全国多数院校培育项目的建设完成情况,教育部科技发展中心将适时组织专家组,按照“固化成果、突出特色、示范引领、量化考核”的指导思想,依据表1所示建设效能数据指标,对各院校职业教育示范性虚拟仿真实训基地培育项目进行效能评价。效能评价采取评估建设数据和总结报告、实地抽查复核等形式开展,重点考查2020年基础数据上的建设增量及其成效。
教育部科技发展中心将适时通过遴选优秀案例、召开专题研讨会等形式,进行成果展示和经验交流,并将专家组对各院校建设效能的综合评价结果报教育部职业教育与成人教育司认定。



评论